今天,省教育招生考试院发布了《山东省2023年普通类常规批第1次志愿投档情况表》。7月22日17:00后,将公布普通类特殊类型批、普通类常规批第1次志愿录取结果。

(以上为投档情况表部分截图)
长按识别下方二维码
查看完整版山东省2023年普通类常规批第1次志愿投档情况表

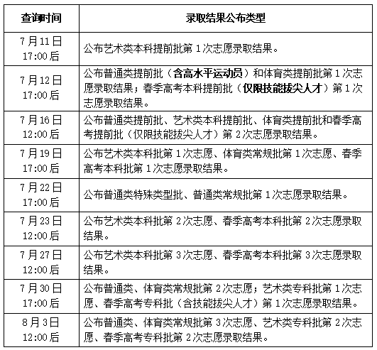
录取结果查询时间及类型

德州日报新媒体出品
来源|山东教育发布 编辑|王琳
审核|张晓航 终审|朱代军
今天,省教育招生考试院发布了《山东省2023年普通类常规批第1次志愿投档情况表》。7月22日17:00后,将公布普通类特殊类型批、普通类常规批第1次志愿录取结果。

(以上为投档情况表部分截图)
长按识别下方二维码
查看完整版山东省2023年普通类常规批第1次志愿投档情况表

录取结果查询时间及类型

德州日报新媒体出品
来源|山东教育发布 编辑|王琳
审核|张晓航 终审|朱代军