10月25日,山东省教育招生考试院公布《山东省2025年普通高等学校招生艺术类专业统一考试公告》(以下简称“公告”),明确我省2025年艺考统考笔试将从2024年11月30日开考,这一时间比上一年度提前了半个多月。
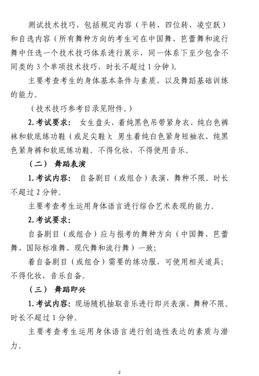
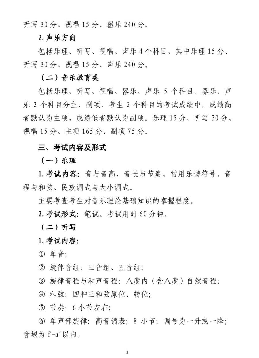
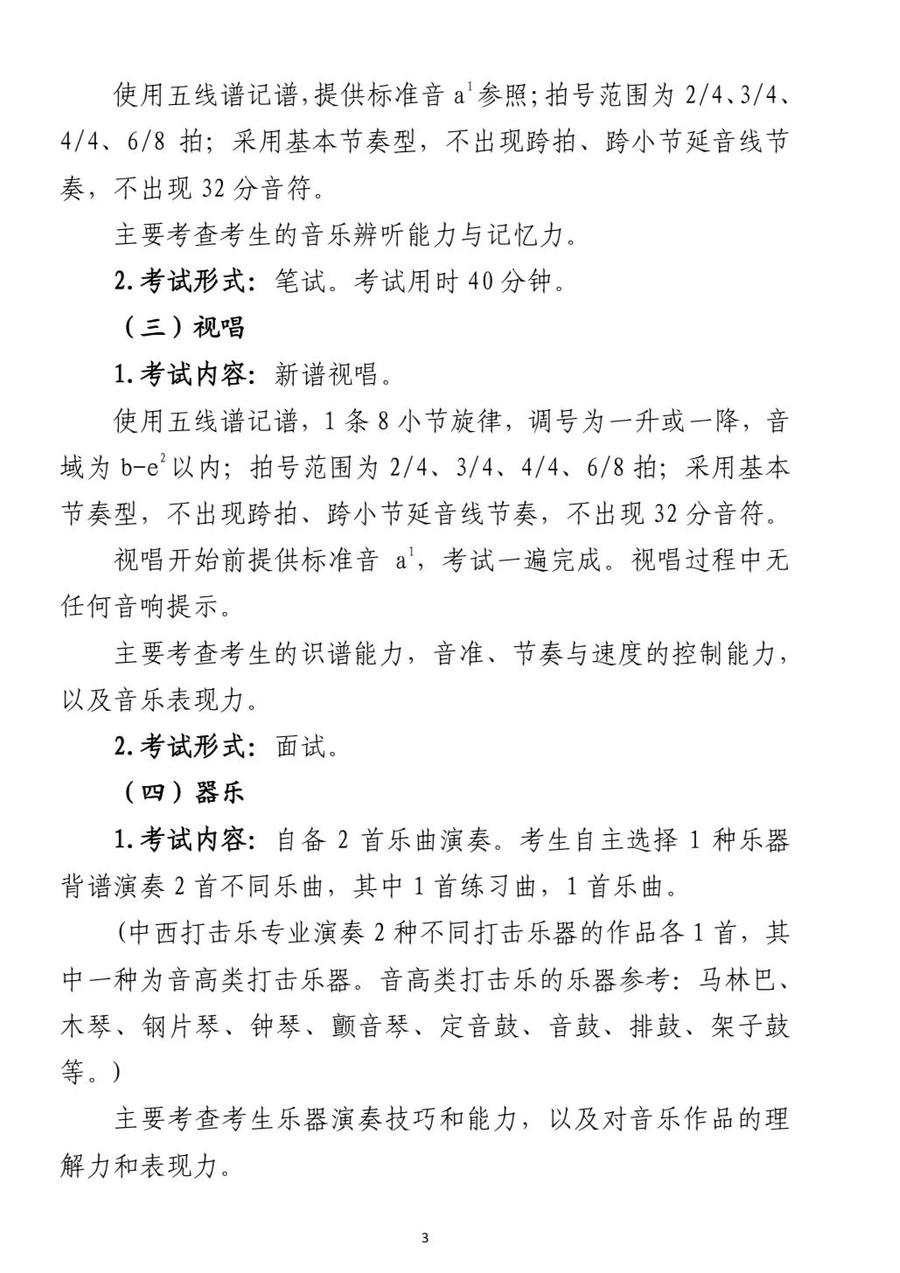
根据国家统一部署要求,2025年我省普通高校招生艺术类专业中的美术与设计类、书法类、舞蹈类、音乐类、播音与主持类和表(导)演类专业实行省级统一考试。其中,美术与设计类、书法类专业采取笔试形式,音乐类专业采取笔试+现场录制形式,表(导)演类(戏剧影视导演方向)专业采取笔试+现场面试形式,舞蹈类、播音与主持类、表(导)演类(戏剧影视表演、服装表演方向)专业采取现场面试形式。
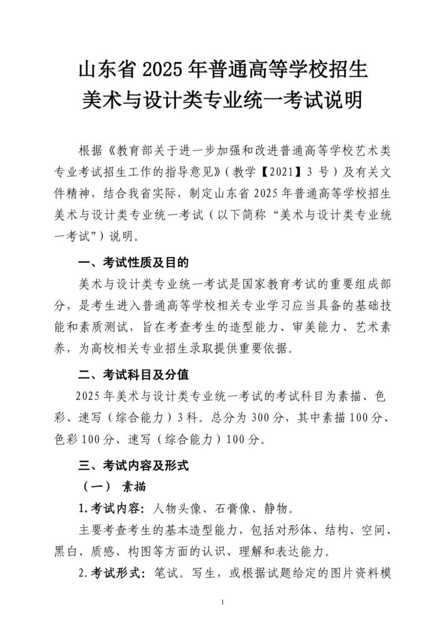
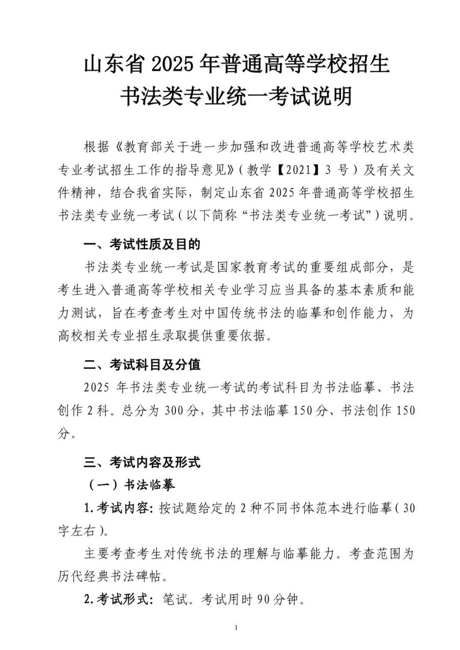
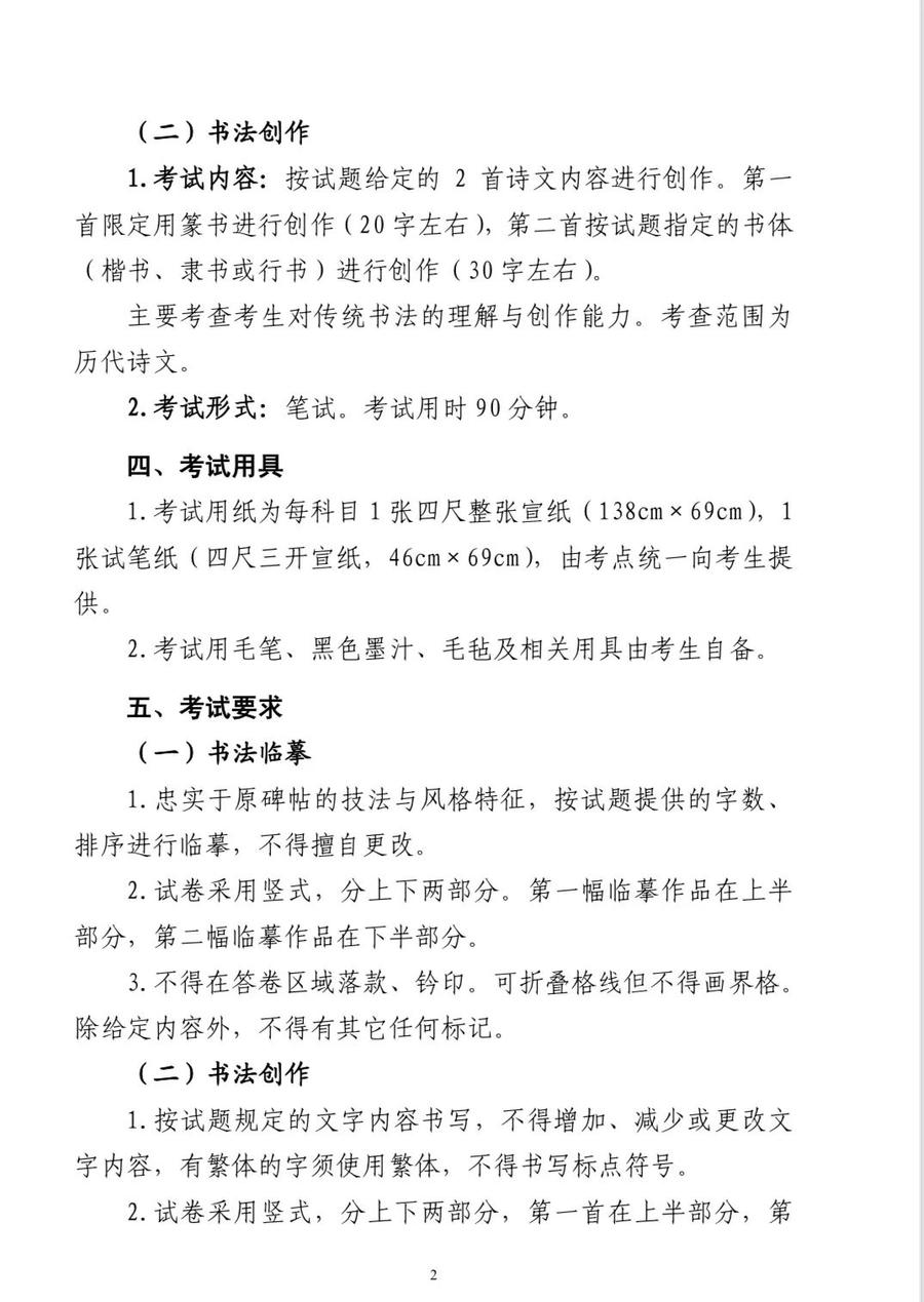
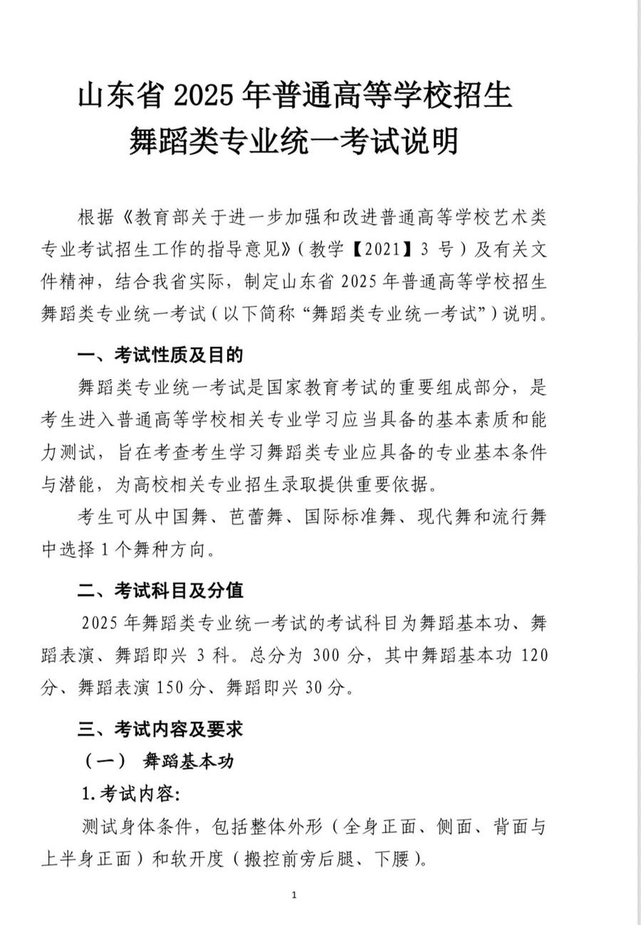
笔试时间主要集中在2024年11月30日、12月1日。其中,美术与设计类笔试科目为素描、速写(综合能力)、色彩,2024年11月30日上午考素描,下午考速写;12月1日上午考色彩。表(导)演类(戏剧影视导演方向)专业11月30日上午笔试。音乐类专业11月30日上午笔试,分别考听写和乐理。书法类笔试时间为12月1日,上午书法临摹,下午书法创作。面试主要集中在2024年12月3日至13日。具体安排如下:


山东省教育招生考试院提醒考生,我省艺术类专业各类别统考仅在规定的时间组织一次考试,不组织也不允许第三方组织任何形式的跨区域“模拟考试”,请广大考生注意甄别,谨防上当受骗。
附考试说明


























德州日报新媒体出品
来源|山东教育发布 编辑|崔广旭
审核|张晓航 终审|朱代军