德州阳光高级中学(系德州阳光未来外国语学校高中部)招收“高一、高二、高三学生,高三复读生,学校以衡水教育模式为核心,打造“高效课堂+激情教育+精细化管理+个性化教育+尊重学生个性化全面发展”的教育管理体系,让每个学生成为更好的自己。
根据德州市教育局高中招生工作意见,2026年招生工作安排如下。
一、招生计划
(一)普通类
招生计划:420人
(二)艺体特长类
招生计划:美术生≤80人,舞蹈音乐生≤20人,体育生≤20人,共计≤120人。
二、招生范围
具有德州市常住户口或在德州市注册学籍且接受完义务教育的非德州户籍初中毕业生(含随迁子女),均可报考。
三、录取条件
(一)普通类录取
依据德州市初三毕业生学业水平考试成绩,按语文、数学、英语、物理、化学、体育六科总分,学校单独划定录取分数线。
综合素质评价达到C级及以上,等级呈现的学业水平考试科目不作要求。
(二)艺体特长生录取
考生学业水平考试总学分不做要求且专业成绩合格后,语文、数学、英语、物理、化学、体育六科总成绩单独划线。所有专业考生以语文、数学、英语、物理、化学、体育六科总成绩由高到低依次录取。
四、录取办法
第一批次:执行德州市高中录取最低控制线,优先录取第一志愿考生。
第二批次:计划未完成时,根据第二轮志愿与中考成绩顺延录取,直至满额。
五、报名须知
(一)报名条件
符合德州市2026年普通高中招生报名资格的应届初三毕业生。
身心健康、品行端正,无违纪记录,体检合格。
(二)报名时间
以德州市教育局统一公布的中考志愿填报时间为准。
(三)报名方式
在德州市中考志愿系统中选择:民办高中 ↠德州天衢新区阳光高级中学(代码:3714821501)。
上线考生按学校通知完成线上/现场确认与缴费,逾期视为放弃。
(四)资格审核
录取后须提交:户口本、身份证、初中毕业证、中考准考证、体检报告;材料造假者取消入学资格。
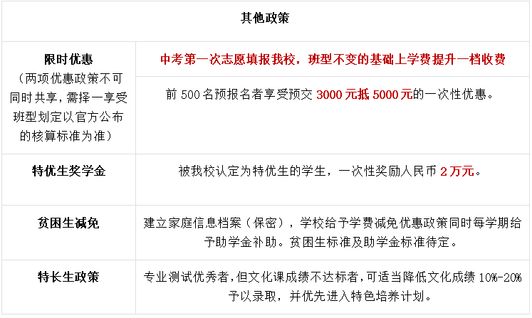
六、收费标准



七、其他说明
学校实行封闭式管理,原则上全员住校,特殊情况可申请走读。
设立奖学金与助学金,奖励优秀学生、帮扶家庭困难学生。
八、联系方式
24小时招生电话:
招生办公室 0534-2580096、0534-2580098
学校地址:山东省德州天衢新区三八东路1735号
德州日报新媒体出品
记者|李智群 通讯员|李宏杨
编辑|王露
审核|李艺 终审|李玉梅