近日,山东省教育招生考试院、海军招收飞行学员工作办公室、空军招飞局济南选拔中心印发了《关于做好山东省2026年度军队招收飞行学员工作的通知》。
一、选拔范围
2026年,空军、海军面向全省各市招收飞行学员,考生可同时兼报空军、海军飞行学员招生选拔。
二、报名条件
(一)空军。
符合我省普通高等学校招生条件及空军飞行学员选拔条件的普通高中应届、往届毕业生,男性,年龄不低于17周岁、不超过20周岁(出生日期在2006年8月31日至2009年8月31日之间);身高在165—185厘米之间(未满18周岁的,在164—185厘米之间);体重在52公斤以上(未满18周岁的,在50公斤以上),不低于标准体重的80%,不高于标准体重的130%(标准体重kg=身高cm-110);按空军招飞标准“C”型视力检查表,双眼裸视力均为0.8以上,未做过视力矫治手术,未佩戴过角膜塑形镜;无色盲、色弱、斜视等;无影响功能或军容的文身、刺字、瘢痕等;须具有所在学校正式学籍,参加全国普通高等学校招生统一考试,选考科目为物理(其他选科以空军后期正式发布简章为准),外语限英语或俄语,预估高考成绩高于特殊类型招生控制线。
(二)海军。
符合我省普通高等学校招生条件及海军飞行学员选拔条件的普通高中应届、往届毕业生,男性,年龄不低于17周岁、不超过20周岁(2006年8月31日后至2009年8月31日前出生);身高在165—185厘米之间,体型匀称;体重在52公斤以上(未满18周岁体重在50公斤以上),身体质量指数符合标准;按“C”字视力表双眼裸眼视力不低于0.8(约为E字表5.0以上),无色盲、色弱、斜视;眼屈光矫正手术限制有条件放开,有相关手术史的,接受角膜屈光手术时需年满18周岁,手术方式为非制瓣式,参加招飞体检前手术期满6个月以上,术前近视不超过400度、散光不超过100度,术后裸眼远视力不低于C字表1.0(约为E字表5.1),有原始完整的医疗记录(包括术前检查和激光手术切削参数的角膜屈光手术病历);无口吃,无文身,无晕厥、昏迷史,听力、嗅觉正常;参加全国普通高等学校招生统一考试,选考科目为物理和化学,外语限英语,预估高考成绩高于特殊类型招生控制线。
三、工作流程
(一)报名。
空军和海军分别提供宣传材料,由各市、县(市、区)教育招生考试机构和中学共同组织实施。考生可登录“空军济南招飞”微信公众平台或“海军招飞网”了解相关信息,符合报名条件并征得家长同意后自愿报名。经考生所在中学及市、县(市、区)教育招生考试机构审查把关和目测摸底,推荐参加空军或海军招飞部门组织的初检预选。
北京大学、清华大学及北京航空航天大学继续从空军和海军招收的飞行学员中择优培养“双学籍”飞行学员。
(二)初检预选。
1.空军:2025年10月至11月,由济南选拔中心派出初选组,在有关市设置检测站对考生进行身体初选。考生持报名表(在“空军济南招飞”微信公众平台下载)和身份证,由当地教育招生考试机构和考生所在中学统一组织,按规定时间、地点和要求(“空军济南招飞”微信公众平台发布)到检测站参加初选(附件1)。
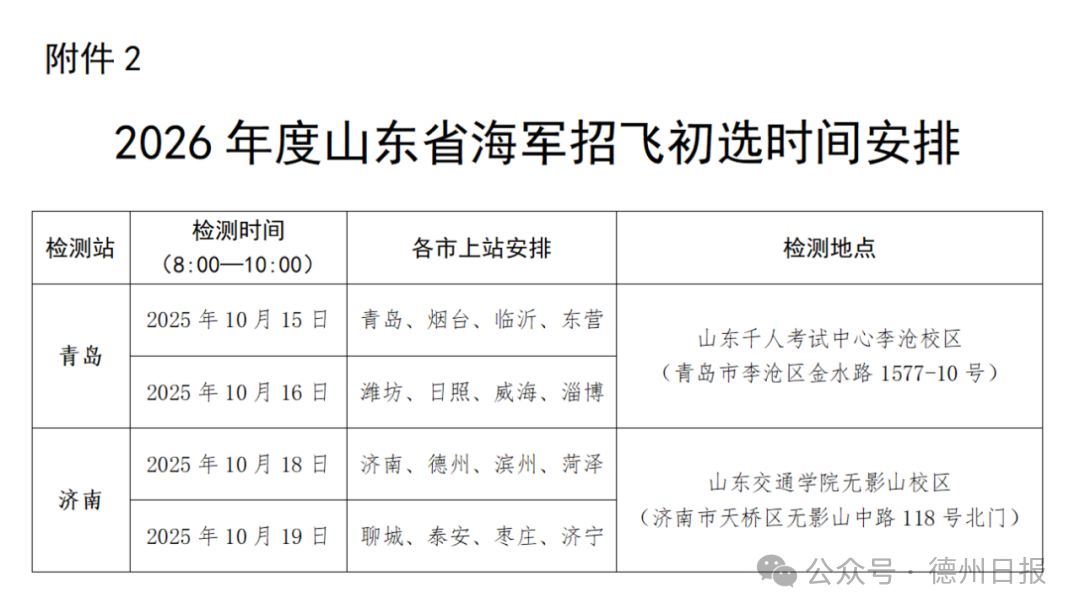
2.海军:2025年10月至11月,由海军招飞办派出初选组,在有关市设置检测站对考生进行身体初检预选和文化摸底。考生须携带《海军招收飞行学员报名表》《海军招收飞行学员初检预选体检表》(正反打印并粘贴一寸免冠照片)、本人身份证(丢失的补办临时身份证或身份证明)、家庭户口簿(原件复印件均可)和黑色碳素笔,由当地教育招生考试机构统一组织,按海军规定时间和要求到检测站参加初选(附件2)。
考生如因故错过空军、海军当地初选,可按空军、海军发布的时间、地点自行前往其他市参检。所有参加空军、海军初选的考生都应进食早餐,防止因空腹影响检测。
空军、海军共享兼报且初选体检合格考生数据,考生可根据空军、海军初选时间安排选择任意一方初选地点,初选结论以空军、海军各自通知为准。
(三)复选。
1.空军:2026年1月至2月,由当地教育招生考试机构和考生所在中学统一组织,按规定时间和要求(“空军济南招飞”微信公众平台发布)到济南接受医学选拔、心理选拔和政治考核。
2.海军:2026年3月至4月,由当地教育招生考试机构和考生所在中学统一组织,按规定时间和要求到海军设立的检测站(具体时间地点另行通知),接受全面体格检查、心理选拔和政治考核。
政治考核分别由空军济南选拔中心、海军招飞办与地方公安部门按照军队招收飞行学员的政治条件共同组织实施,考生所在中学及当地教育招生考试机构给予协助。
(四)定选录取。
2026年6月27日前,空军济南选拔中心、海军招飞办分别将定选名单(纸质版和电子版)报省教育招生考试院(报送格式另行通知)。定选合格考生需于6月29日前,通过志愿填报系统填报军队招飞志愿。安排1次志愿填报,考生可填报1个志愿,“院校+专业”为1个志愿。在普通类提前批投档前完成投档,高校根据相应录取原则于7月3日前完成录取。
一旦被军队招飞录取,不再参加后续普通高校招生录取投档。
四、有关工作要求
(一)广泛宣传,积极动员优秀青年学生参与军队飞行学员选拔。各地及有关单位要突出强调军队招飞“参军从戎、报效国家、献身国防”以及“投身航空、服务军队”的核心主题,深入宣传军队招飞政策及飞行学员综合择优的重大意义,引导优秀学生踊跃报考,营造“一人应招,全校光荣”的浓厚氛围。
(二)严格把关,提升目测摸底工作质量。各地及有关单位要全面审查报考学生的自然条件、政治条件和文化条件,并对其进行视力、色觉、身高、体重四项体格检查,优中选优,确保报名学生的综合素质达到标准。
(三)精心培育,强化报考学生综合素质的提升。初选、复选工作完成后,各地及有关单位要及时安排对检测合格学生的“保苗”工作,坚定学生的报考信念,提升其心理素质和文化成绩,防范身体意外情况的发生。
(四)严密组织,确保各项工作高效落实。各地及有关单位要将军队招收飞行学员工作置于重要位置,结合实际情况,制定周密计划,精心组织,加强与军队招飞部门的沟通协作,完善工作措施,落实责任制,指定专人负责有序组织学生上站检测,确保整体工作安全有序推进。
附件
1.2026年度山东省空军招飞初选时间安排

2.2026年度山东省海军招飞初选时间安排

德州日报新媒体出品
编辑 | 芦瑞瑞
审核 | 冯光华 终审 | 尹滨