4月19日,我市举行“儒风水韵 大德之州”德州春季游新闻发布推介会暨露营地开营、黄河大集开集仪式,全面推介以景区、美食、音乐节、露营地等为特色的德州市春季旅游市场。
当日发布
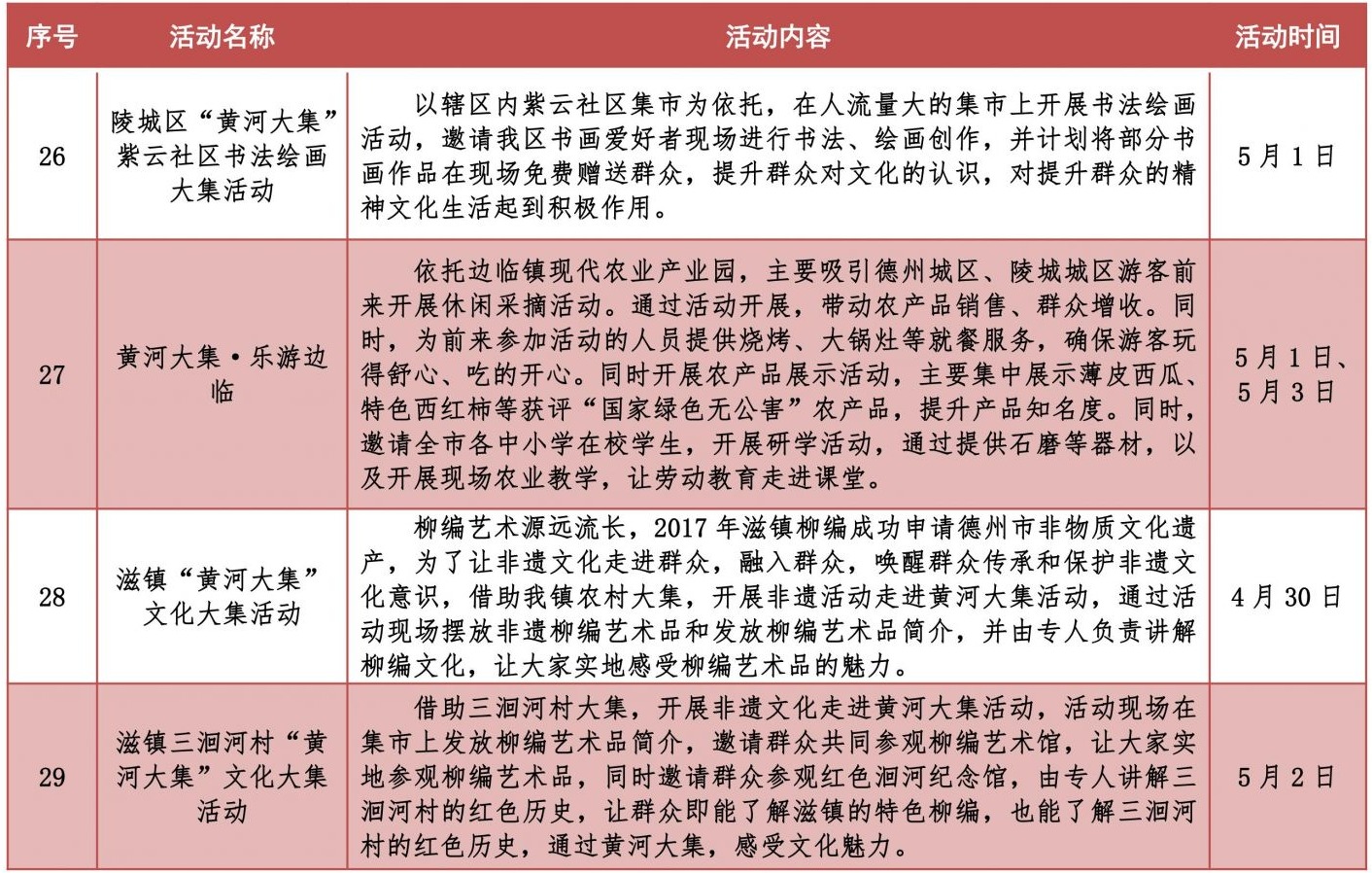
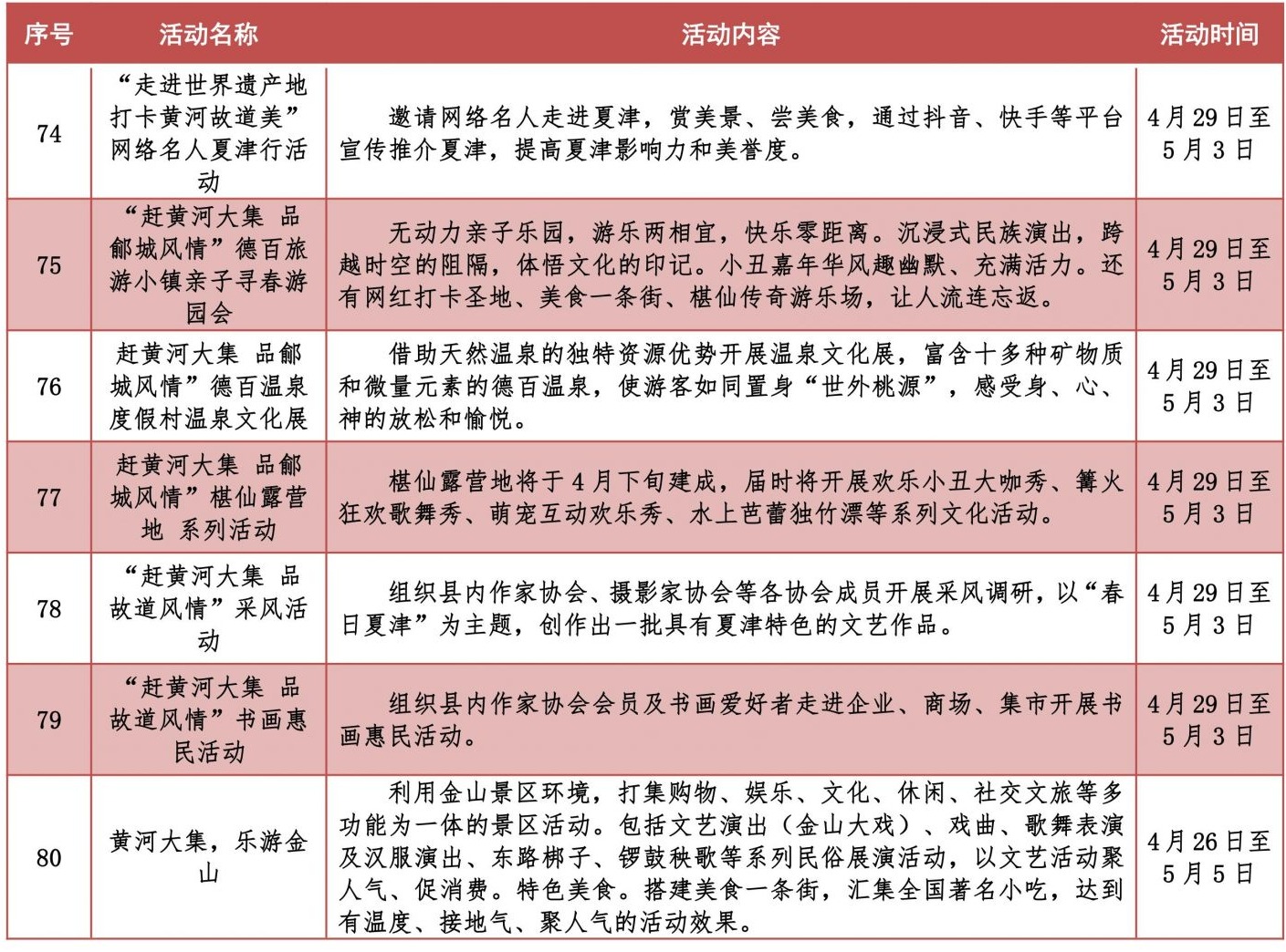
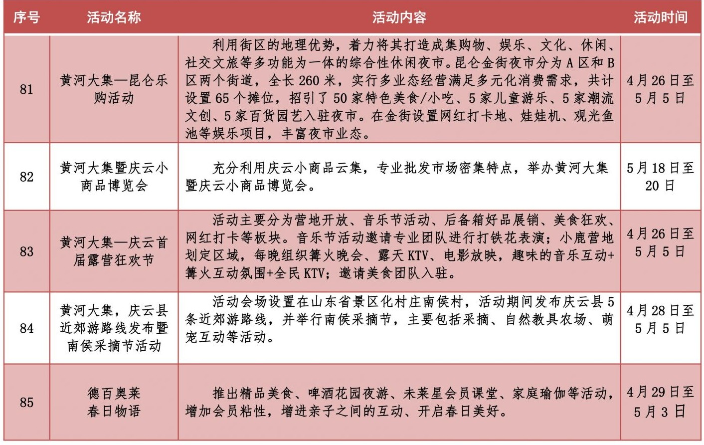
“春季黄河大集”活动清单
▼

















您也可扫码查看清单
▼

德州日报新媒体出品
记者|杨鸣宇 编辑|苗欣
审核|张晓航 终审|朱代军
4月19日,我市举行“儒风水韵 大德之州”德州春季游新闻发布推介会暨露营地开营、黄河大集开集仪式,全面推介以景区、美食、音乐节、露营地等为特色的德州市春季旅游市场。
当日发布
“春季黄河大集”活动清单
▼

















您也可扫码查看清单
▼

德州日报新媒体出品
记者|杨鸣宇 编辑|苗欣
审核|张晓航 终审|朱代军