假期已过大半
明天是五一假期的最后一天
中短途集中返程的高峰时段来了
哪个路段易发生拥堵?
返程攻略
小编给大家整理好了
快来查收吧!

提示一
通行信息提示
根据《国务院办公厅关于2023年部分节假日安排的通知》:2023年4月29日至5月3日放假调休,共5天。4月23日(星期日)、5月6日(星期六)上班。
五一劳动节高速免费
免费时间:
2023年4月29日0时至
2023年5月3日24时
免费车型:7座以下(含7座)小型客车

其中,高速公路以车辆驶离出口收费车道的时间为准。

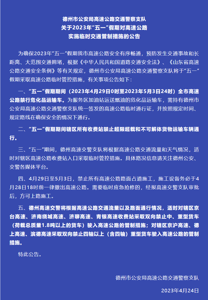
“五一”假期高速公路实施临时交通管制措施的公告

(点击查看大图△)
提示二
返程易堵路段、时段
返程车流高峰时段:假期的第四天、第五天为车辆返程高峰,高峰时段为10时至18时。

返程易堵路段:济聊高速、济南绕城高速始终处于高流量运行状态,疏堵保畅压力大。
特别提示:
提示三
事故多发路段及类型
交通事故多发时段:
返程高峰时,事故多发时段为每天的10时至18时。
交通事故多发路段:
从统计数据看,济聊高速、京台高速、绕城高速事故量较大。其中:济聊高速0至10KM、京台高速380KM至390KM路段、绕城高速K76至K81公里为事故多发路段。
事故性质:
主要以轻微追尾、刮擦和单方事故为主,追尾事故占比80.2%,小型车辆参与的事故352起,占比97.78%。
提示四
事故快处快赔点及电话
五一国庆期间共设置7处
事故快处快赔点:
京台高速山东省德州交警执法站
位置:京台高速德州高速收费站出口
联系电话: 18705342122
京台高速山东省平原交警执法站
位置:京台高速平原收费站外广场出口
联系电话:15105340122
京台高速山东省禹城交警执法站
位置:京台高速禹城高速收费站出口
联系电话: 0534-7421122
济聊高速晏城收费站出口
位置:济聊高速晏城收费站出口右转
联系电话: 0534-5678122
京沪高速山东省乐陵西交警执法站
位置:京沪高速乐陵西高速口下口
联系电话: 18853448122
青银高速山东省夏津交警执法站
位置:青银高速夏津高速口下口
联系电话: 0534-3579122
滨德高速山东省庆云交警执法站
位置:滨德高速庆云高速口下口
联系电话: 0534-3677122

安全提醒
◆ 自驾出行应提前安排好出行时间和路线,熟悉车况和路况,亲朋好友结伴出行要避免聊天玩闹分散注意力。
◆ 高速公路行车要注意保持安全车距,遇雨天路滑应降低车速,减少变道、超车等操作,遇交通拥堵要谨记不要占用应急车道,避免争道抢行诱发刮蹭事故。
◆ 近期气温回升,行车中易产生困倦,疲劳驾驶风险增加,导致处理紧急情况的应变能力下降,请各位驾驶员朋友长途出行一定要保证充足的睡眠、选择安全的地点休息,避免疲劳驾驶。
◆选择乘坐合法合规的车辆,系好安全带。超员车辆危害大,一旦发生事故,后果不堪设想。无论是驾驶人还是乘客,都应该自觉遵守交通法规,不违法载人,不乘坐超员车辆。
发生事故
牢记:车靠边、人撤离、即报警
车靠边:
无人员伤亡,车辆能移动的,在确保安全的情况下,应迅速将车辆移至右侧路肩、紧急停车带或者从就近出口驶离高速。
人撤离:
无论车辆能否移动,驾乘人员都不要留在车内,也不要在高速公路上逗留,应迅速转移至护栏外等安全地带。
即报警:
驾乘人员撤离到安全地带后,应立即拨打12122高速公路报警服务电话报警!

德州日报新媒体出品
来源|德州高速交警 编辑|高红岩
审核|张晓航 终审|朱代军